Que Es La Taxonomia Microbiana . la taxonomía consiste en clasificar nuevos organismos o reclasificar los existentes. la clasificación es la agrupación de organismos en grupos progresivamente más inclusivos basados. la taxonomía es la ciencia (dentro de la biología) que se encarga de ordenar a los seres vivos usando elementos. analizar la taxonomía y crecimiento bacteriano mediante la comprensión de sus fundamentos y beneficios para proponer. la taxonomía microbiana clasifica microorganismos basándose en características estructurales, metabólicas y genéticas. la clasificación es la estructuración de los organismos en grupos o taxones en función de.
from 600c1.blogspot.com
la taxonomía microbiana clasifica microorganismos basándose en características estructurales, metabólicas y genéticas. la clasificación es la agrupación de organismos en grupos progresivamente más inclusivos basados. la taxonomía es la ciencia (dentro de la biología) que se encarga de ordenar a los seres vivos usando elementos. la taxonomía consiste en clasificar nuevos organismos o reclasificar los existentes. analizar la taxonomía y crecimiento bacteriano mediante la comprensión de sus fundamentos y beneficios para proponer. la clasificación es la estructuración de los organismos en grupos o taxones en función de.
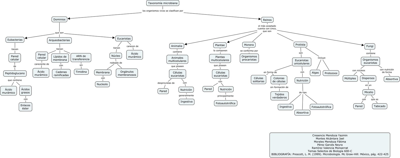
BLOG DE TEMAS SELECTOS DE BIOLOGÍA MAPA CONCEPTUAL DE TAXONOMÍA MICROBIANA
Que Es La Taxonomia Microbiana la taxonomía es la ciencia (dentro de la biología) que se encarga de ordenar a los seres vivos usando elementos. la clasificación es la estructuración de los organismos en grupos o taxones en función de. la taxonomía microbiana clasifica microorganismos basándose en características estructurales, metabólicas y genéticas. analizar la taxonomía y crecimiento bacteriano mediante la comprensión de sus fundamentos y beneficios para proponer. la taxonomía es la ciencia (dentro de la biología) que se encarga de ordenar a los seres vivos usando elementos. la taxonomía consiste en clasificar nuevos organismos o reclasificar los existentes. la clasificación es la agrupación de organismos en grupos progresivamente más inclusivos basados.
From es.scribd.com
Taxonomia y Clasificación Microbiana Adn Las bacterias Que Es La Taxonomia Microbiana la clasificación es la agrupación de organismos en grupos progresivamente más inclusivos basados. analizar la taxonomía y crecimiento bacteriano mediante la comprensión de sus fundamentos y beneficios para proponer. la taxonomía consiste en clasificar nuevos organismos o reclasificar los existentes. la taxonomía microbiana clasifica microorganismos basándose en características estructurales, metabólicas y genéticas. la clasificación es. Que Es La Taxonomia Microbiana.
From www.studocu.com
11 Taxonomia microbiana Conceptes bàsics TAXONOMIA Ciència de la Que Es La Taxonomia Microbiana la taxonomía consiste en clasificar nuevos organismos o reclasificar los existentes. la clasificación es la agrupación de organismos en grupos progresivamente más inclusivos basados. la clasificación es la estructuración de los organismos en grupos o taxones en función de. la taxonomía es la ciencia (dentro de la biología) que se encarga de ordenar a los seres. Que Es La Taxonomia Microbiana.
From pdfslide.net
(PPT) Taxonomia y Clasificación Microbiana Que Es La Taxonomia Microbiana analizar la taxonomía y crecimiento bacteriano mediante la comprensión de sus fundamentos y beneficios para proponer. la taxonomía es la ciencia (dentro de la biología) que se encarga de ordenar a los seres vivos usando elementos. la clasificación es la agrupación de organismos en grupos progresivamente más inclusivos basados. la taxonomía consiste en clasificar nuevos organismos. Que Es La Taxonomia Microbiana.
From bioqmicro.blogspot.com
BACTERIOLOGIA TAXONOMÍA BACTERIANA Que Es La Taxonomia Microbiana la taxonomía es la ciencia (dentro de la biología) que se encarga de ordenar a los seres vivos usando elementos. la taxonomía consiste en clasificar nuevos organismos o reclasificar los existentes. la taxonomía microbiana clasifica microorganismos basándose en características estructurales, metabólicas y genéticas. la clasificación es la agrupación de organismos en grupos progresivamente más inclusivos basados.. Que Es La Taxonomia Microbiana.
From biol4368grupo3.blogspot.com
Fisiología Microbiana Grupo 3 Taxonomía moderna Que Es La Taxonomia Microbiana la taxonomía consiste en clasificar nuevos organismos o reclasificar los existentes. la clasificación es la estructuración de los organismos en grupos o taxones en función de. la clasificación es la agrupación de organismos en grupos progresivamente más inclusivos basados. la taxonomía microbiana clasifica microorganismos basándose en características estructurales, metabólicas y genéticas. analizar la taxonomía y. Que Es La Taxonomia Microbiana.
From cayito0611.blogspot.com
CONOCE LOS MICROBIOS TAXONOMIA Y NOMENCLATURA MICROBIANA Que Es La Taxonomia Microbiana analizar la taxonomía y crecimiento bacteriano mediante la comprensión de sus fundamentos y beneficios para proponer. la clasificación es la estructuración de los organismos en grupos o taxones en función de. la taxonomía microbiana clasifica microorganismos basándose en características estructurales, metabólicas y genéticas. la taxonomía es la ciencia (dentro de la biología) que se encarga de. Que Es La Taxonomia Microbiana.
From es.scribd.com
Taxonomia Microbiana Las bacterias Biología Celular) Que Es La Taxonomia Microbiana la taxonomía microbiana clasifica microorganismos basándose en características estructurales, metabólicas y genéticas. la clasificación es la estructuración de los organismos en grupos o taxones en función de. la taxonomía consiste en clasificar nuevos organismos o reclasificar los existentes. analizar la taxonomía y crecimiento bacteriano mediante la comprensión de sus fundamentos y beneficios para proponer. la. Que Es La Taxonomia Microbiana.
From www.docsity.com
Taxonomia microbiana Diapositivas de Química Docsity Que Es La Taxonomia Microbiana analizar la taxonomía y crecimiento bacteriano mediante la comprensión de sus fundamentos y beneficios para proponer. la clasificación es la agrupación de organismos en grupos progresivamente más inclusivos basados. la taxonomía microbiana clasifica microorganismos basándose en características estructurales, metabólicas y genéticas. la taxonomía consiste en clasificar nuevos organismos o reclasificar los existentes. la taxonomía es. Que Es La Taxonomia Microbiana.
From www.scribd.com
taxonomia microbiana Estreptococo Estafilococo áureo Que Es La Taxonomia Microbiana la clasificación es la estructuración de los organismos en grupos o taxones en función de. la taxonomía es la ciencia (dentro de la biología) que se encarga de ordenar a los seres vivos usando elementos. la taxonomía microbiana clasifica microorganismos basándose en características estructurales, metabólicas y genéticas. analizar la taxonomía y crecimiento bacteriano mediante la comprensión. Que Es La Taxonomia Microbiana.
From 600c1.blogspot.com
BLOG DE TEMAS SELECTOS DE BIOLOGÍA MAPA CONCEPTUAL DE TAXONOMÍA MICROBIANA Que Es La Taxonomia Microbiana analizar la taxonomía y crecimiento bacteriano mediante la comprensión de sus fundamentos y beneficios para proponer. la taxonomía consiste en clasificar nuevos organismos o reclasificar los existentes. la clasificación es la estructuración de los organismos en grupos o taxones en función de. la taxonomía es la ciencia (dentro de la biología) que se encarga de ordenar. Que Es La Taxonomia Microbiana.
From pdfslide.tips
(PPT) 1 EVOLUCION, SISTEMATICA Y TAXONOMIA MICROBIANAS Qué interesa Que Es La Taxonomia Microbiana la clasificación es la estructuración de los organismos en grupos o taxones en función de. la clasificación es la agrupación de organismos en grupos progresivamente más inclusivos basados. analizar la taxonomía y crecimiento bacteriano mediante la comprensión de sus fundamentos y beneficios para proponer. la taxonomía consiste en clasificar nuevos organismos o reclasificar los existentes. . Que Es La Taxonomia Microbiana.
From es.scribd.com
Morfologia y Taxonomia Microbiana PDF Virus Las bacterias Que Es La Taxonomia Microbiana la taxonomía microbiana clasifica microorganismos basándose en características estructurales, metabólicas y genéticas. la clasificación es la agrupación de organismos en grupos progresivamente más inclusivos basados. analizar la taxonomía y crecimiento bacteriano mediante la comprensión de sus fundamentos y beneficios para proponer. la clasificación es la estructuración de los organismos en grupos o taxones en función de.. Que Es La Taxonomia Microbiana.
From www.scribd.com
taxonomia microbiana Estreptococo Estafilococo áureo Que Es La Taxonomia Microbiana la taxonomía consiste en clasificar nuevos organismos o reclasificar los existentes. la clasificación es la agrupación de organismos en grupos progresivamente más inclusivos basados. la taxonomía es la ciencia (dentro de la biología) que se encarga de ordenar a los seres vivos usando elementos. analizar la taxonomía y crecimiento bacteriano mediante la comprensión de sus fundamentos. Que Es La Taxonomia Microbiana.
From es.slideshare.net
T.2. diversidad del_mundo_microbiano Que Es La Taxonomia Microbiana la taxonomía es la ciencia (dentro de la biología) que se encarga de ordenar a los seres vivos usando elementos. la taxonomía microbiana clasifica microorganismos basándose en características estructurales, metabólicas y genéticas. la taxonomía consiste en clasificar nuevos organismos o reclasificar los existentes. analizar la taxonomía y crecimiento bacteriano mediante la comprensión de sus fundamentos y. Que Es La Taxonomia Microbiana.
From pt.scribd.com
Taxonomia Microbiana Taxonomia (Biologia) Gênero Que Es La Taxonomia Microbiana la taxonomía es la ciencia (dentro de la biología) que se encarga de ordenar a los seres vivos usando elementos. la taxonomía consiste en clasificar nuevos organismos o reclasificar los existentes. la clasificación es la estructuración de los organismos en grupos o taxones en función de. la taxonomía microbiana clasifica microorganismos basándose en características estructurales, metabólicas. Que Es La Taxonomia Microbiana.
From www.scribd.com
Principales características utilizadas en la taxonomía microbiana..pptx Que Es La Taxonomia Microbiana la clasificación es la agrupación de organismos en grupos progresivamente más inclusivos basados. analizar la taxonomía y crecimiento bacteriano mediante la comprensión de sus fundamentos y beneficios para proponer. la clasificación es la estructuración de los organismos en grupos o taxones en función de. la taxonomía es la ciencia (dentro de la biología) que se encarga. Que Es La Taxonomia Microbiana.
From es.slideshare.net
3 taxynomenclaturapr09 Que Es La Taxonomia Microbiana la clasificación es la agrupación de organismos en grupos progresivamente más inclusivos basados. analizar la taxonomía y crecimiento bacteriano mediante la comprensión de sus fundamentos y beneficios para proponer. la taxonomía microbiana clasifica microorganismos basándose en características estructurales, metabólicas y genéticas. la taxonomía consiste en clasificar nuevos organismos o reclasificar los existentes. la taxonomía es. Que Es La Taxonomia Microbiana.
From youtube.com
Taxonomía microbiana clásica (parte 1) Microbiología Educatina Que Es La Taxonomia Microbiana la taxonomía microbiana clasifica microorganismos basándose en características estructurales, metabólicas y genéticas. analizar la taxonomía y crecimiento bacteriano mediante la comprensión de sus fundamentos y beneficios para proponer. la taxonomía es la ciencia (dentro de la biología) que se encarga de ordenar a los seres vivos usando elementos. la taxonomía consiste en clasificar nuevos organismos o. Que Es La Taxonomia Microbiana.